Toggle navigation
首页
7*24快讯
资讯
元宇宙
NFT
比特币
区块链
Web3
以太坊
区块链游戏
区块链技术
百科
钱包百科
交易所百科
数字货币百科
区块链百科
矿业百科
区块链书籍
挖矿
交易平台
企业快讯
导航
会员
中心
登录
注册
首页
百科
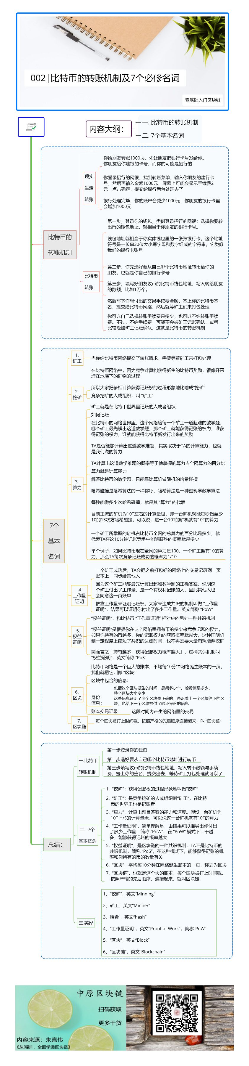
零基础入门区块链02期 | 比特币的转账机制及7个必修名词
1595 阅读
0 评论
0 点赞
点赞(
0
)
打赏
本文分类:
百科
本文标签:无
浏览次数:
1595
次浏览
发布日期:2021-12-13 15:57:20
本文链接:
https://wap.quxiaohao.com/baike/516.html
上一篇 >
零基础入门区块链01期 | 人类社会货币的演变
下一篇 >
零基础入门区块链03期 | 比特币转账运行的原理
比特币年末展望:在技术信号喜忧参半的情况下,重新评估汤姆·李的修正目标
汤姆·李:比特币一年中最大的十天交易日尚未开始
Upbit 在 Solana 网络上被黑客攻击,损失 3600 万美元
柴犬价格24小时内跌至0%:波动性跌至历史新低
评论列表
共有
0
条评论
暂无评论
发表评论
取消回复
登录
注册新账号
微信小程序
微信扫一扫体验
立即
投稿
微信公众账号
微信扫一扫加关注
发表
评论
返回
顶部
发表评论 取消回复